Mapa mental de Business Intelligence

En este blog hemos podido ir viendo algunos aspectos relacionados con Business Intelligence. En este punto hemos podido comprobar que cuanto más nos adentramos en el tema más complejo se vuelve. Si investigamos un poco podemos ver que de este tema se pueden derivar otros tales como Big Data, Open Data, minería de datos, inteligencia artificial y muchos otros. Para aclararnos las ideas y simplificar lo que ya sabemos existe una herramienta nemotécnica que nos puede ayudar. Esta herramienta se llama mapa mental.

¿Qué es un mapa mental?

Es un diagrama usado para representar conceptos ligados y dispuestos radialmente alrededor de una idea central.

Los mapas mentales son un método muy eficaz para extraer y memorizar información.  El gran difusor de la idea del mapa mental fue Tony Buzan en 1974 con su libro Use Your Head.

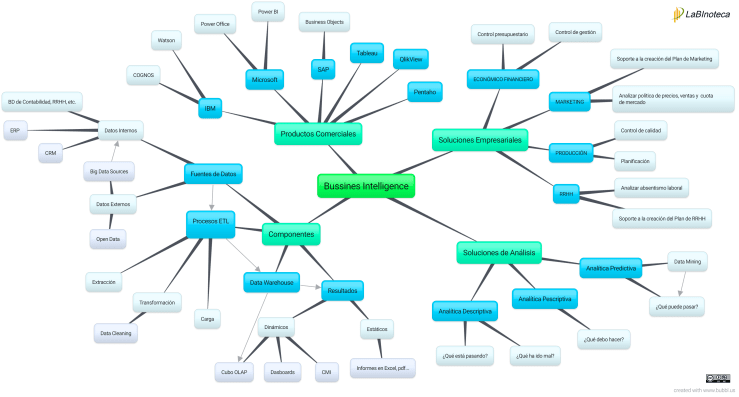
Mapa mental de Business Intelligence

new-mind-map-1_ok

En la imagen superior podemos ver la ramificación de Business Intelligence en 4 conceptos:

  1. Componentes: Aquí tenemos un esquema de los componentes clave para todo sistema de BI.
  2. Soluciones Analíticas: Aquí podemos ver los diferentes enfoques analíticos que se le pueden dar a los resultados de un sistema de BI.
    • Analítica Descriptiva: observa los datos históricos y te dice qué a pasado y porqué
    • Analítica Perscriptiva: en base a unos parámetros preestablecido nos indica si nos estamos alejando del escenario objetivo y qué debemos hacer para reconducir la situación.
    • Analítica Predictiva: a partir de algoritmos predictivos y datos históricos nos indica que es lo más probable que ocurra.
  3. Soluciones Empresariales: Aquí tenemos algunas de las necesidades que pueden ser cubiertas por un sistema BI en los diferentes departamentos de una organización. Agradezco a Naroa Lazkano por su mapa mental de BI, el qual me ha servido de guía para desarrollar esta área.
  4. Productos Comerciales: Aquí tenemos los softwares disponibles más destacados del mercado.

¿Te interesa crear tu propio mapa mental? En ese caso te recomiendo bubbl.us. Se trata de una aplicación gratuita online que te permite construir tus propios mapas mentales.

1 comentario en “Mapa mental de Business Intelligence”

Deja un comentario